学校简介
南昌职业技术学院是经南昌市教育局和江西省人民保险厅批准的全日制综合学校。 20多年来,我们学校奉行“办学,不办学,造福子孙”的办学宗旨,倡导“诚实,博爱,勤奋,自我”的校训。 按照“理论充足,注重实践”的教学方针,为国家经济建设培养了一批又一批的实践型人才。

我校拥有一批教学经验丰富,专业素养深厚的师资队伍,与南昌航空大学保持着长期的合作关系。它是南昌航空大学最大的校外教学基地,并且是全国公认的中学生大学文凭。 多年来,由于学校在教学,管理和就业方面的出色表现,我校多次受到市教育局领导的好评,并连续被评为职业教育先进单位。我校的“电子技术应用”和“计算机应用”专业先后被评为南昌市重点示范专业,并被江西省教育厅授予“职业学校高级就业”荣誉称号。
我校处南昌市上海路173号地铁二号线辛家庵站旁,毗邻火车站、长途汽车站、交通十分便利。标准室外运动场地、计算机中心、多媒体实训室、图书馆、运动健身房、食堂、超市等一应俱全,校园内绿树成荫,园林小景中翠竹环绕,环境十分优美。
热烈欢迎广大初、高中同学和家长们光临考察!
二 学校环境
标准室外运动场地,计算机中心,多媒体实训室,图书馆,运动健身房,食堂,超市等一应俱全。校园内绿树成荫,园林小景中翠竹环绕,环境十分优美。

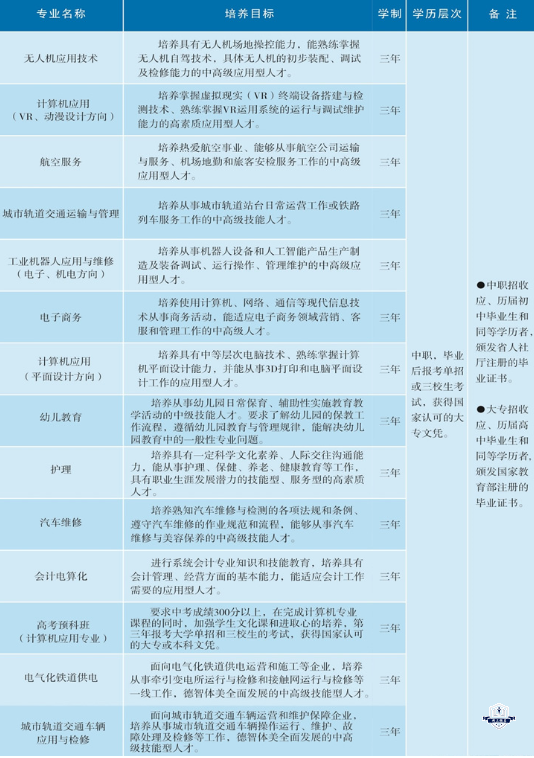
三 招生专业

四 专业介绍
专业介绍
城市轨道交通运营管理专业将现代管理学科与城市轨道交通驾驶和客运实践相结合。该课程体现了理论与实践相结合的教学理念,着重于提高学生的管理创新意识。该专业将充分发挥校企合作和互补资源的优势。通过产学合作等环节,学生将增强理论与实践相结合,分析问题和解决问题的能力,并掌握城市轨道交通,客运,城市轨道交通规划等方面的组织。该领域将提供城市轨道交通运营领域的高级管理人才。
专业课程
城市轨道交通概论、城市轨道交通设备、城市轨道交通行车安全管理、城市轨道交通线路规划与设计、城市轨道交通通信信号基础、轨道交通经济与法规、城市轨道交通运营组织、城市轨道交通站场与枢纽、客运服务与礼仪、管理运筹学、市场营销。

就业前景
本专业着眼于学生综合能力的提高,具有轨道交通的运营、票务、站务、管理、规划等方面扎实的专业知识理论基础。毕业后将主要从事城市轨道交通行车组织及调度组织、客运组织、综合管理工作。

培养目标
本专业具有城市轨道交通运营与管理的专业知识,综合素质高,城市轨道交通专业技能强。应用和复合的专业技术人员,从事城市轨道交通运营管理的生产,运营和服务。从事城市轨道交通运营的组织,指挥与管理,交通调度指挥与客运服务,交通规划与运输能力,客流预测与分析,货运与票务管理,铁路系统运行分析等。
学前教育专业(幼师)

专业介绍
学前教育专业是一门研究教育规律的科学。它是教育科学的一个分支。它要求学生学习学前教育的基本理论和基础知识,接受有关幼儿教育技能的基础培训,并具有在幼儿园进行保育,教育和研究的能力基本能力来培训可以从事教师和学前教育的管理人员 幼儿园和幼儿园的照料和研究,以及其他相关机构的教学和研究人才。
学前教育 (幼师)
学前教育是一种教育,父母和幼儿园的教师可以系统地,有计划地,科学地使用各种方法,对象来刺激儿童的大脑,以逐渐改善大脑各个部位的功能。
学前教育是学前教育学的重要内容之一,也是构成学前教育学的科学体系的一部分。儿童是生活中智力发展的基本阶段,也是发展最快的时期。正确而正确的学前教育对儿童智力的发展及其未来具有重大影响。超常儿童的形成和发展都与正确和正确的学前教育,尤其是智力学前教育有关。学前智力教育是一个多方面的培训过程。学龄前儿童的心理健康不可低估。这个年龄段儿童的智力发育还很不成熟,需要父母和幼儿园老师的积极指导。如今,许多孩子只是具有强烈自我意识,缺乏照顾他人,不知道如何分享的孩子。因此,作为父母和幼儿园老师,他们应积极引导孩子学习关怀他人,学会分享和乐于分享。

主要课程
教育学、教育史、教育学概论、普通心理学、人体解剖生理学、教育社会学、学前卫生学、儿童发展心理学、声乐、舞蹈、美术、学前教育学、儿童文学、幼儿心理学、幼儿教育心理学、幼儿保健学、幼儿教育研究方法,教育统计学,人体解剖生理学,游戏学原理、教师口语等。
发展前景
我国的早教市场始于1998年。经过十多年的发展,早教机构经历了快速发展的时期。以运动婴儿,红色,黄色和蓝色为代表的本地早教机构以及以Jinbabe和genius baby为代表的海外品牌共同占领了当前的早教市场。
根据《中国学前教育行业远景与投资战略规划分析报告》,2010年,我国幼儿园有150400所,比上年增加12200所;幼儿园(包括学前班)儿童29,766,700人,比上年增加318.86万;幼儿园主任和教师共130.53万人,比上年增加1.775万人;学前教育毛入学率达到56.6%,比上年增长5.7%。
护理专业
护理是大学专业的一种。四年制护理本科课程,根据现代医学模式的要求,培养具有人文社会科学,医学,预防保健,护理管理,护理教学和护理研究知识的高级专业人员。
本专业的学生主要学习预防医学保健的相关人文和社会科学知识和基础医学,基础理论,基础知识和临床护理技能培训,并具备实施服务对象整体护理部门的社区卫生服务的基本能力。 毕业后,您可以从事护理领域的临床护理,预防保健,护理管理,护理教学和护理研究。

专业内容
整个课程为253周,主要课程是伦理学,心理学和护理学。主要课程包括:人体解剖学,生理学,医学伦理学,心理学,诊断基础知识,药物治疗,护理基础知识,急诊和重症监护,内科护理,外科护理,妇科和小儿护理以及心理护理,预防医学,护理 在管理等方面,开设了36门必修课,总计3,727小时,其中2门课程占282小时,外语280小时,并且临床实践48周。学生毕业时获得护理学学士学位。就业方向是各种类型的医院,医学院,康复机构和卫生行政部门。随着人民生活水平的不断提高,就业领域已从医院扩大到社区,家庭等地方,就业前景十分广阔。
培养目标
培养掌握护理学的基本理论和专业技能,从事临床护理工作的高级技术应用性专门人才。

就业方向
学生的就业情况主要分布在各个级别和类型的综合医院,专科医院,急诊中心,康复中心和社区医疗服务中心,并且他们从事临床护理和护理管理。如果国家发展到一定水平,它还可以为每个家庭和社区提供一名护士。那时,只要国家有能力支付这些人的费用,护士就可以进入家庭和社区。
就业前景
在国内,护理专业已被教育部和卫生部等六个部委列入全国人才短缺的行列,并得到了重点支持。世界卫生组织有关成员国卫生人力资源的统计数据表明,许多国家的护理人才短缺。在我国,护士人数远远不够,医生与护士的比例严重失调。根据卫生部的要求,中国医院的医生与护士的比例为1:2,重要部门的医生与护士的比例应为1:4。 1:0.61的国家医疗比例远低于卫生部的要求,卫生部的要求与国际1:2.7的水平相距甚远,甚至与发达国家的1:8.5的比例相距甚远。
人工智能的定义可以分为两个部分,即“人工智能”和“智能”。 “人工”更易于理解,且争议较少。有时我们必须考虑由人类制造的东西,或者人类是否足够聪明以创造人工智能等。但是通常,“人工系统”是通常意义上的人工系统。
关于什么是“智能”有很多问题。这涉及其他问题,例如意识(CONSCIOUSNESS),自我(SELF),思维(MIND)(包括无意识思维(UNCONSCIOUS_MIND))等。一个人唯一了解的智力是其本人的智力,这是一个普遍认同的观点。但是,我们对自己的智力的理解非常有限,而且对构成人类智力的必要要素的理解也很有限,因此很难定义“手动”产生的“智能”。因此,人工智能的研究往往涉及人类自身的研究。关于动物或其他人造系统的其他情报通常也被视为与人工智能有关的研究主题。
人工智能在计算机领域越来越受到关注。它也用于机器人,经济和政治决策,控制系统和模拟系统。

斯坦福大学人工智能研究中心著名教授纳尔逊(Nelson)给出了人工智能的定义:“人工智能是一门关于知识的学科,即如何表达知识以及如何获取和使用知识的科学。” 麻省理工学院的另一位美国教授温斯顿认为:“人工智能是关于如何使计算机执行过去只有人类才能完成的智能任务的研究。” 这些陈述反映了人工智能的基本思想和基本内容。也就是说,人工智能是对人类活动规律的研究,对具有一定程度的智力的人工智能系统的研究,对于如何使计算机执行过去需要人类进行任务的研究,也就是说, 研究如何使用计算机软硬件模拟某些人类智能行为的基本理论,方法和技术。

人工智能是计算机科学的一个分支,自1970年代以来被称为世界三大尖端技术之一(空间技术,能源技术和人工智能)。它也被认为是21世纪三大尖端技术(基因工程,纳米科学,人工智能)之一。这是因为它在过去30年中取得了快速的发展,已在许多学科中得到广泛应用,并取得了丰硕的成果。人工智能在理论和实践上已逐渐成为一个独立的分支。进入系统。

人工智能是使计算机模拟某些人类思维过程和智能行为(例如学习,推理,思维,计划等)的研究。它主要包括计算机智能实现原理,制造类似于人脑智能的计算机以及使计算机可以实现更高级别的应用程序的原理。人工智能将涉及计算机科学,心理学,哲学和语言学等学科。可以说,几乎所有自然科学和社会科学学科的范围都远远超出了计算机科学的范围。人工智能与思维科学之间的关系是实践与理论之间的关系,而人工智能处于思维科学的技术应用水平。它是一个应用程序分支。从思维的角度来看,人工智能不仅限于逻辑思维。为了促进人工智能的突破性发展,有必要考虑形象思维和鼓舞性思维。数学通常被视为许多学科的基础科学。数学也进入语言和思维领域。情报学科也必须借用数学工具。数学不仅在标准逻辑和模糊数学中起作用,而且在人工智能学科中也起作用。他们将相互促进,发展更快。
培养目标: 遵循 “德、智、体、美全面发展”和“注重实践、培养能力、提高素质”的原则,培养学生的计算机动画制作、图形图像处理、计算机网页设计等高级技术技能,从事计算机动画制作、广告设计与制作、计算机图像处理、网页设计等工作的应用性专门人才。
主要课程: photoshop 平面图像设计,c程序设计语言,计算机网络技术,flash网页动画设计,painter绘图技术,网页设计与制作,3ds max三维动画设计,ae影视后期合成,现代视听技术,三维设计制作项目实训,网页游戏综合项目实训, 计算机网络技术,原画设计,美工基础,多媒体技术,flash动画设计,photoshop平面设计,3ds max动画制作技术, painter 绘图技术, 广告设计与制作等
就业方向: 学生毕业后可在电视台、游戏公司、影视广告公司、影视特技公司、数字媒体及多媒体设计公司、动漫设计制作公司等从事图形图像设计与处理、动画设计与制作、影视广告制作、后期合成等工作。还有 制作设计公司、出版社或杂志社、广播电视或行政管理机构等单位从事从事平面设计、室内外装饰装潢设计和商标、广告创意制作、网页设计等等方面的工作。
高级电子商务专业
电子商务专业是一个新的跨学科学科,集计算机科学,市场营销,管理,经济学,法律和现代物流于一体。
该专业训练和掌握计算机信息技术,市场营销,国际贸易,管理,法律和现代物流的基本理论和基本知识,具有使用互联网开展业务活动的能力,并使用计算机信息技术和现代物流方法 改进企业管理方法,提高具有企业管理能力的创新型复合电子商务高级专业人才。符合21世纪要求的对方公司的培训目标。
培养目标

电子商务专业培养具备管理、经济、法律及网络技术、计算机技术、市场营销、电子商务技术以及电子商务管理等方面的知识和基本技能,能在各类企、事业单位、金融机构及政府部门从事实际业务管理、策划、调研、咨询、以及研究工作的专门人才。
专业定义
电子商务的字面意思是使用先进的电子技术从事各种商业活动。电子商务的本质应该是一个完整的网络业务运营和管理信息系统。更具体地说,它是一种使用现有计算机硬件设备,软件和网络基础结构在通过某种协议连接的电子网络环境中进行各种业务活动的方法。这是一个相对严格的定义。简而言之,电子商务通常是指使用Internet进行业务活动的一种方式,例如在线营销,在线客户服务,在线广告,在线调查等。电子商务Internet上的电子商务可以 分为三个方面:信息服务,交易和支付。主要内容包括:电子商务广告;电子购买和交易,电子交易凭证的交换;电子付款和结算以及售后服务在线服务。事务主要有两种类型:企业间事务(B到C方法)和企业间事务(B到B方法)。参与电子商务的实体有四种类型:客户(个人消费者或企业集团),商人(包括卖方,制造商,存储和运输公司),银行(包括发卡银行,收款银行)和认证中心。
电子商务通常是指在Internet的开放网络环境中,基于浏览器/服务器应用程序,买卖双方进行各种业务活动而彼此不见面以实现消费者的在线购物的行为,是全世界范围内广泛的商业贸易活动。 ,是一种用于商家之间在线交易和在线电子支付以及各种业务活动,交易活动,财务活动和相关的综合服务活动的新型业务运营模型。电子商务是一种使用微计算机技术和网络通信技术的商业活动。各国政府,学者和商人根据其地位以及参与电子商务的角度和程度给出了许多不同的定义。
专业方向
该专业有六个专业方向:网站设计和程序方向,网络营销方向,网络产品规划方向,企业信息化,个人网络创业和银行卡研发,seo优化和在线商店运营方向,不同大学的电子商务专业 这里要求的课程也有所不同。一些高校侧重于电子商务网络技术和计算机技术,而一些高校侧重于商业模式。这些主要反映在该专业的系中,有些在管理学院中,有些在信息科学与技术学院中,有些在软件与商业学院中。在各种高校中培养的学生的专业知识也将有一定的差异。

目前,社会上将电子商务人才大体上分为两类:
第一类是商务型电子商务人才。电子商务的快速发展,一方面加速颠覆各个领域特别是传统的商业领域,另一方面又在倒逼和带动实体经济的发展。对企业转型升级来说,这是一个由信息技术创造出来的难得的战略机遇,也是重大挑战。商务型电子商务人才则是适应这类企业的需要,要求具有互联网的思维,精通电子商务知识和技能,能策划运营电子商务项目,懂得信息化经济体的管理规律。
第二类是技术性电子商务人才。这类人才主要是适应企业在信息化过程,对企业进行信息化改造,以及企业信息化后随着信息化技术的进步对企业进行信息化再改造的要求。要求他们精通电子商务技术,掌握电子商务技术的最新应用,同时具备足够的现代商务知识,根据商务需求,以最有效、最可靠的技术手段予以实施。

主干课程
计算机网络原理,电子商务概论,互联网营销实践,电子商务网站推广,电子商务客户服务,电子商务网站建设与维护,国际贸易概论,电子商务函件撰写,电子商务营销 写作练习,市场营销计划,网页
色彩匹配,网页设计,数据结构,Photoshop,Adobe Dreamweaver,html,Java语言,Web标准和网站重建,FlashAction Script动画设计,UI设计,电子商务网站建设,电子商务管理实践,ERP和客户关系管理 ,电子业务物流管理,消费者心理,电子商务实验,在线创业,电子商务专业英语
发展前景
中国的电子商务专业教育可以追溯到1998年,几乎是在美国卡内基·梅隆大学发起电子商务计划的同时。它的开发过程经历了三个阶段:试用期,标准期和蓬勃发展期。
汽车维修是为了满足社会发展的需求。随着中国社会的发展,汽车的数量在增加,汽车维修人员的缺乏也需要一批专业,高素质的维修人员。作为教育部实施的一项关键技能培训项目,汽车维修需要全国30万以上的人才。
汽车维修是为了满足社会发展的需要。随着中国社会的发展,汽车数量的增加和汽车维修人员的短缺,需要一批专业,高素质的维修人员。作为教育部实施的一项关键技能培训项目,汽车维修需要全国30万以上的人才。本专业为适应现代汽车工业的发展而进行的培训,掌握汽车结构和原理,汽车电气设备,汽车检查设备的使用,汽车故障诊断等许多方面的汽车基础知识,并掌握各种用途 汽车检验设备及整车检验过程,具有高水平的汽车检验操作技能和技术指导技术人员,并具有一定水平的汽车维修业务管理先进知识和技能。
培养目标

培养德、智、体全面发展,适应社会经济发展需要,具有良好职业道德,懂得汽车发动机的原理和结构组成,掌握一定的电工电子理论和技能知识、汽车电控技术与交通法规、汽车故障诊断、检测、维修等理论和技能知识,具有一定的公共交际能力和业务拓展能力的中级技术人才。
专业分类:
汽修企业会划分工种为汽车电路,汽车钣金,汽车喷漆,汽车空调,汽车机械,主流项目是汽车机电,汽车钣喷,汽车美容这三大类,相关学校也会这样设置三大类专业。
课程设置
公共课程
高等数学、英语、计算机应用基础、微机原理及应用、政治经济学等
主修课程
机械设计、机械检测、机械制造技术、机械设计、金属工艺学、电工原理、工程图学、电子技术、汽车概论、汽车构造、汽车电子电器设备、汽车检测与维修、汽车服务、汽车运用、汽车美容、发动机原理与汽车理论、 汽车设计、汽车检测与故障诊断技术、汽车维修技术及设备、汽车发动机电控技术、汽车电器与电路、汽车营销管理学等。(需要说明的是,专业课程尤其是主修课程的设置不同的学校也会有相应的调整。)
就业方向:
适宜从事汽车检测与维修,汽车保险,汽车驾驶,汽车营销,也可从事与汽车相关行业的经营与管理等工作。
航空服务专业主要学习民航概论、航空市场营销、机场服务概论、航空运输地理、航空服务礼仪概论、民航安全与应急处理、民航服务心理学、民航专业英语、航空服务技能培训等课程。航空服务专业主要培养有灵活的协调和应变能力,能熟练掌握民航服务理论和基本技能,适应民航企业发展需要,能从事国内外民航服务的复合型、技能型、应用型高级航空人才。

该专业的学生主要面向国内外主要航空公司,本地航空公司,私人航空公司,外国航空服务公司,主要机场,大中型企事业单位。您还可以在高级星级酒店,饭店和旅行社的酒店服务,导游服务和管理,大型航空公司,机场和电信的航空服务和管理,移动通信,金融服务和其他行业中工作。其他涉外企事业单位也从事高级秘书,公共关系的营销和管理。

毕业后主要在酒店、航天、互联网等行业工作,大致如下:
1 酒店/旅游
2 航天/航空
3 互联网/电子商务
4 新能源
5 专业服务(咨询、人力资源、财会)
专业介绍:
无人机应用技术,大专专业,学制三年。培养无人机飞行原理,无人机制造,无人机设计,无人机组装与调试,无人机维护,无人机驾驶控制,无人机数据处理等相关知识和实践技能,具有独立进行整个无人机控制和数据的能力 处理过程,可用于土地勘测,无人机遥感数据的采集与处理,环境监测,电力检查,农业植物保护,航空影像摄影,摄影测量等无人机应用领域从事技术应用和管理的高级技术人员 领域。主要课程:电子技术基础,C语言编程,单片机技术,无人机组装与维护,无人机控制,制图,测量,地理信息系统原理,遥感概论,遥感数字图像处理,摄影测量,GIS软件应用 等。

培养目标:
本专业培养拥护党的基本路线,掌握无人机制造、操控,修理专业知识及专业技能,面向无人机制造、应用、修理第一线,从事无人机研发、制造、操控、维修工作的工程师、技术员、操控师等高素质技能型人才。
主要专业课程:
机械制图、电路分析,模拟电子技术基础、数字电子技术基础,C语言程序设计,单片机技术,传感器与检测技术,空气动力学、专业英语、无线电遥控技术、无人机设计与制作,无人机造型设计、自动编程与加工、无人机模拟飞行、特种加工技术、计算机辅助绘图、飞机原理与构造、无人机构造与制做、无人机故障诊断,通用航空概论,无人机管理与维护,无人机导论与飞行法规等。

实训环节:
航模制作与飞行、模拟飞行、无人机装配实训、无人机操控模拟实训、无人机操控实训、无人机机载设备应用实训。
就业面向:
国土局、测绘局、规划局、建设局、设计院、大专院校、科研单位;电影制片厂,电视剧制作公司,广告公司等, 企事业单位、旅,电力、水利、交通、环保、监控;数字城市、电子地图、GIS应用、实景三维;部队、公安、国安、反恐;消防、武警、交管、城建。
五 报名入学须知
一、招生对象:
招收应、历届初中、高中毕业生及同等学历,年满14周岁的有志青年。
二、报名手续:
报到时带好户口本和初、高中毕业证书,办理报名手续。
三、收费标准:
1.①普通班学费7000元/学年、高考班和航空服务班另收2000/学年定向培训费。②书本费600元/学年。③住宿费、报名录取费、保险费、实训及材料费、军训费、床上用品等共计1280元/学年。减免学费2000/学年后,报到时普通班实交6880元/学年,高考班和航空服务班实交8880/学年。
2.学生使用空调及洗浴热水等水电费学生按寝室分摊自理。
3.轨道交通和软件测试专业的学生就业时,根据岗位要求收取一定的上岗培训费和实习押金。
4.城市户口性质认定: XX市XX区XX街(路)XX号的为城市户口。
四、乘车路线:
我校地理位置优越,在市中心。距火车站四公里,距汽车站五公里,地址在南昌市上海路173号(地铁二号线辛家庵站旁) ,可乘坐地铁2号线、10路、11路、207路、130路、226路公交车到辛家庵站,下车即到。

报名热线:15679140360(微信同号)冯老师
学校地址:
南昌市青云谱区上海路173号南昌航空大学内

赣校通报名